Saltar a contenido

Kinich Pakal

Abstract

En este trabajo presentamos una nueva metodología llamada Kinich Pakal1 que sirve para ajustar el espectro sintético de estrellas de tipo solar a longitudes de onda milimétricas, submilimétricas e infrarrojas a través de modelos semiempíricos. Utilizamos el algoritmo de Levenberg-Maquardt como método de ajuste no lineal, PakalMPI2 como el modelo semiempírico de la cromosfera solar y recientes observaciones realizadas con el Atacama Large Millimeter/submillimeter Array (ALMA) de \(\alpha\) Centauri A como caso de prueba. Nuestros resultados muestran que podemos utilizar modelos semiempíricos solares como valores iniciales para reproducir el espectro de estrellas de tipo solar. Los nuevos perfiles muestran similitudes con la cromosfera solar como lo es un mínimo de temperatura y un plato en la cromosfera alta. Nuestro método provee una nueva herramienta para estimar de forma eficiente las condiciones físicas de las estrellas de tipo solar.

Para lograr la convergencia de los modelos, utilizamos el lenguaje de programación cinetífica Julia y hacemos una integración con PAKAL-MPI que está escrito en C.

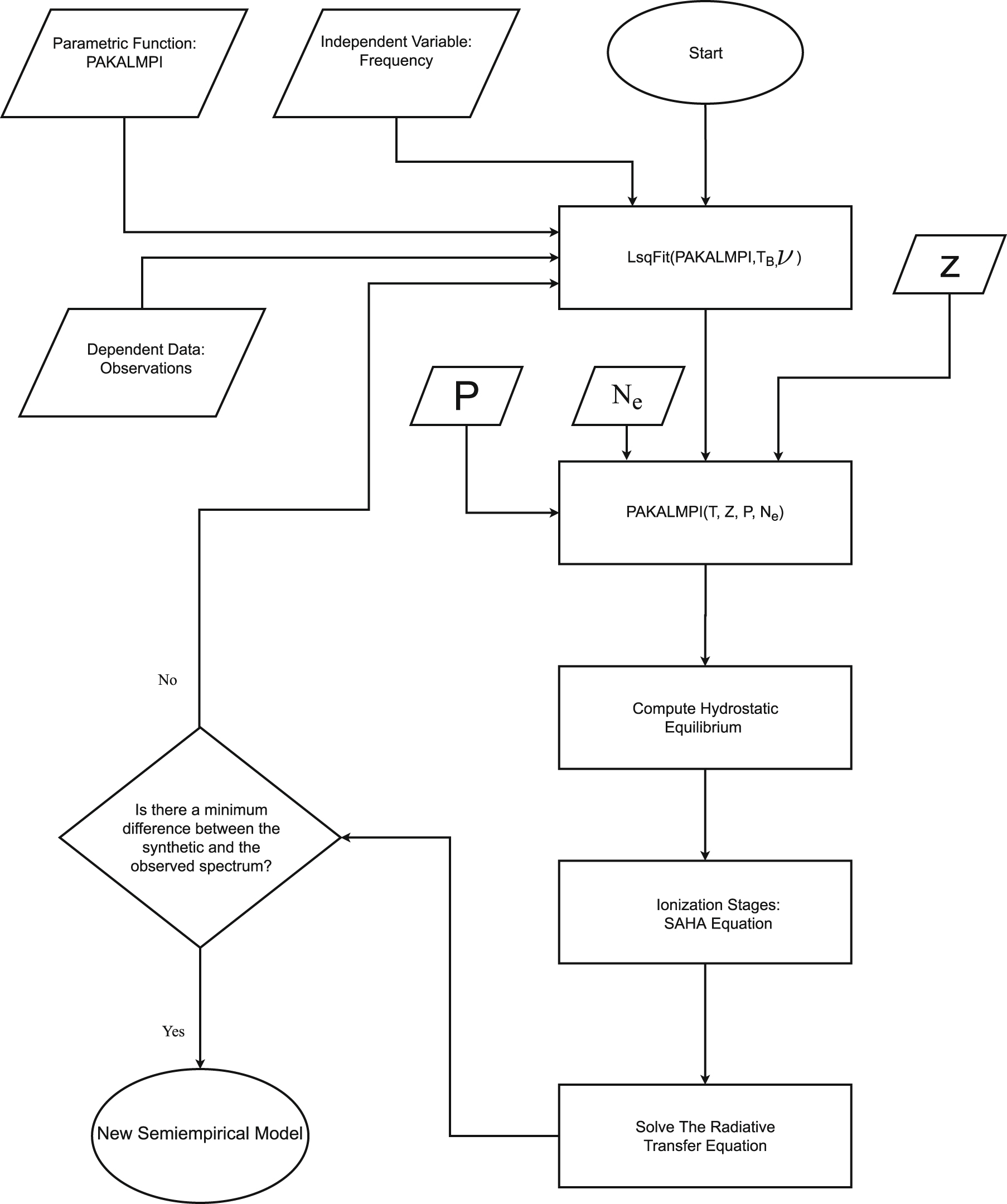
Kinich Pakal trabaja de la siguiente manera:

Tapia-Vázquez, F., & De la Luz, V., 2020,

Asesores y colaboradores

Roadmap

  • Implementación del código
  • Estabilización para cómputo en paralelo
  • Revisión de las condiciones iniciales
  • Publicación de resultados
  • Optimización del código y distintas geometrías
  • Lanzamiento de la versión 1.0

  1. De la Luz, V., Lara, A., Mendoza-Torres, J. E., et al. 2010, ApJS, 188, 437 doi:10.1088/0067-0049/188/2/437 

  2. Tapia-Vázquez, F., & De la Luz, V. 2020, ApJS, 246, 5 doi:10.3847/1538-4365/ab5f0a